Le Congrès technique national (CTN) de la FFP s’est déroulé du 15 au 17 janvier 2025 à Talmont-Saint-Hilaire, sur la côte Atlantique, en Vendée, près des Sables-d'Olonne. Il a connu une bonne fréquentation, avec plus de 200 participants.
Par Bruno Passe
Parce qu'il réunit des dirigeant(e)s d’école de parachutisme (associative ou professionnelle), de club, de ligue, de comité, des directeurs techniques (ou leur adjoint, ou leur représentant), des pilotes, des plieurs-réparateurs et des intervenants majeurs, issus de la FFP ou de l'extérieur, le "CTN" est un événement important dans l'actualité parachutiste française.
Il s'est déroulé dans le même complexe que l'an dernier - Les Jardins de l’Atlantique – et selon la même formule, avec des séances plénières dans le vaste amphithéâtre et des ateliers dans cinq salles différentes. S'il est une chose qui fait unanimité auprès des participants, c'est la qualité et le confort des lieux, déjà décrits dans un article précédent.
Le vendredi 16 janvier au matin, après l'accueil en salle plénière des 200 congressistes par le président Yves-Marie Guillaud et le DTN Jean-Michel Poulet, le CTN a démarré dans la bonne humeur, avec le bilan de l'opération "En 2025, le parachutisme s’écrit au féminin". Initié par la FFP en lien avec son groupe de travail "Féminisation de la Pratique", cette opération comportait notamment la mise en place du concours "Une saison au féminin", dont la dernière étape a eu lieu durant le CTN.
Destiné à mettre en lumière la pratique féminine du parachutisme sous toutes ses formes, l'objectif de ce concours était de faire découvrir les parcours de femmes inspirantes et les défis qu’elles relèvent au quotidien dans leur pratique, à travers des vidéos réalisées tout au long de la saison sur les centres de parachutisme ayant choisi de participer.
Une saison au féminin : le top 3 de la FFP
Le groupe de travail Féminisation de la Pratique a fait une sélection de sept vidéos parmi les douze proposées par les écoles et les pratiquantes qui se sont lancées dans cette aventure. Les sept projets étaient portés par :
● le Parachute Club d’Aix
● l'École Française de Parachutisme de Saumur
● l'École de Parachutisme Midi Pyrénées (Bouloc)
● Skydive Center (Tallard)
● Démenciel Parachutisme (Niort)
● Frétoy Skydive
● l'École Française de Parachutisme Lille-Bondues
Le groupe de travail a ensuite sélectionné son "top 3", qui était composé de :
● La vidéo du Parachute Club d’Aix autour du thème "De l’élève à la mentor : une histoire de transmission et d’émancipation" et du parcours inspirant de Lola Tran Van,
● la vidéo de l'École Française de Parachutisme Lille Bondues, intitulée "Chère moi d'avant" et qui porte le message de Coralie Lechantre : "Le parachutisme m’a appris à faire confiance en mes capacités",
● la vidéo de DémenCiel Parachutisme, avec Julie Thomas et son message : "Réaliser ses rêves, aussi nombreux soient-ils".
Ce "top 3" a été présenté, projection des vidéos à l'appui, en ouverture du CTN. Tous les participants présents ont ensuite été invités à voter, en scannant un QR code qui leur donnait accès à un vote électronique. Les résultats des votes ont été dévoilés en fin de journée et les vainqueurs y ont été mis à l'honneur.
C'est Lola Tran Van (Parachute Club d’Aix) qui gagne le concours, suivie de Coralie Lechantre (EFP Lille Bondues) en deuxième position et Julie Thomas (DémenCiel Niort) en troisième. Bravo à elles !

En deuxième position, Coralie Lechantre était représentée au CTN par le président de l'EFP Lille Bondues.

Julie Thomas se classe troisième, elle était représentée par le DT de DémenCiel Parachutisme, à Niort.
Une saison au féminin : ParaMag rebât les cartes !
Les résultats du concours sont donc connus au moment où cet article paraît et ils sont pertinents puisque 161 votes ont été enregistrés au CTN, et auprès d'un public averti. Averti, certes, mais composé essentiellement de dirigeant(e)s. Qu'en serait-il si le vote avait été ouvert à tout le monde ?
C'est ce que ParaMag a voulu savoir et, en accord avec la FFP, nous ouvrons un nouveau sondage sur paramag.fr.
Dans un souci d'efficacité, et parce que regarder les 12 vidéos prend du temps et que ça risquait de décourager les votants potentiels, nous avons du également établir une présélection, un "top 7". Elle est fondée sur un double critère : y laisser entrer chacun des sept centres ayant participé et retenir la vidéo la plus vue pour les centres qui en ont proposé deux.
Voici donc la liste des sept vidéos "Une saison au féminin" sur laquelle vous êtes invité(e)s à voter pour établir un podium :
● "Bref, nous c'est Diane et Flora", présentée par Skydive Center (Tallard)
● "Interview de nos skygirls", présentée par l'École Française de Parachutisme de Saumur
● "Objectif Freestyle : Alizée Pion", présentée par Frétoy Skydive
● "Reprendre sa place dans le ciel : Isabelle Deschamps", présentée par École de Parachutisme Midi Pyrénées (Bouloc)
● "De l’élève à la mentor : Lola Tran Van", présentée par le Parachute Club d’Aix
● "Chère moi d'avant : Coralie Lechantre", présentée par l'École Française de Parachutisme Lille-Bondues.
● "Réaliser ses rêves : Julie Thomas" présentée par DémenCiel Parachutisme (Niort)
Vous pouvez les voir et voter en cliquant ici.
Les nombreux sujets, débats et présentations du CTN – pratique en saut d'avion, en soufflerie, jugement, ascensionnel, aéronautique - représentent un volume important. Il est impossible de tous les aborder dans cet article et nous vous proposons une sélection, parmi ceux qui sont susceptibles de retenir l’attention de nos lecteurs, car ils influencent leur pratique sportive, de loisirs ou professionnelle.
Le menu de navigation par chapitre (voir ci-dessous) vous permet de naviguer en fonction de vos préférences et de vos choix de lecture.
Menu de navigation par chapitre
• Synthèse accidents, incidents, FIR et REX
• Les accidents graves ou mortels
• Atelier technique et DT
• Wingsuit : vers une nouvelle directive technique
• Activité 2025, formations et brevets
• Nouveau BPJEPS
• Point BOPVT
• Point plieur réparateur et atelier matériel
• Aéronautique et pilotes
• Honorabilité : le leitmotiv du président
• Commission des juges
• Médical
• CTN : Encore, et encore
• Les partenaires et exposants
• Clôture du CTN
• En conclusion
SYNTHÈSE ACCIDENTS, INCIDENTS, FIR et REX
L'exposé suivant était moins "détendant", mais très important et intéressant : cette année encore, c'est Éric Fradet qui a présenté le bilan sécurité et incidents 2025. Camemberts et graphiques en tout genre et de toutes les couleurs ont défilé à l'écran, sous les commentaires de l'expert qu'il est, dans tous les sens du terme, et y compris auprès du ministère des sports.
Bilan comparatif, bilan annuel, étude de cas, récapitulatifs, identifications des causes, identifications des conséquences, etc. : le charme de l'heure précédente a été progressivement rompu, mais il faut bien écouter ce que les chiffres ont à dire. Surtout qu'en 2025, certains de ces chiffres sont en hausse, contrairement à l'année précédente.
En 2024, le ratio annuel entre le nombre de déclarations d'accidents et le nombre de licenciés accidentés, était le plus faible depuis une quinzaine d'années : 0,41% . En 2025, avec 313 déclarations d'accident pour 56.556 licenciés, il est remonté à 0,53% (voir schéma 1 ci-dessous). Même observation pour le ratio du nombre de sauts effectués en sécurité pour un accident qui est de un accident déclaré tous les 1525 sauts effectués sur un total de 477.416 sauts (voir schéma 2 ci-dessous, en 2008 : un accident déclaré tous les 2336 sauts effectués sur un total de 593.368 sauts).
- Schéma 1
- Schéma 2
En 2025, selon les statistiques déclarées auprès de la FFP, il y a plus de licenciés (augmentation de 2780 licenciés par rapport à 2024), moins de sauts (diminution de 24.438sauts par rapport à 2024) et plus d'accidents déclarés (augmentation de 91 accidents par rapport à 2024). Il y a eu plus de relevés d'incidents également : 82 en 2025 contre 62 en 2024 (49 en 2023).
On observe aussi une augmentation des déclarations d'accidents corporels sur les sauts en tandem (voir schéma ci-dessous). En 2024, il y a eu 18 déclarations d'accidents pour 41.155 sauts en tandem, soit 0,04%. En 2025, il y a eu 37 déclarations d'accidents pour 42.152 sauts en tandem, soit 0,09%.
Selon l'analyse de la FFP : "l'augmentation des statistiques est liée au fait que les dirigeants déclarent plus qu'avant".
Tout aussi pertinent et intéressant qu'il soit, cet exposé a eu un effet soporifique, à tel point que personne n'a vu arriver la houle qui allait bientôt commencer à faire tanguer le CTN...
LES ACCIDENTS GRAVES OU MORTELS
La houle s'est installée sur le sujet du bilan des accidents graves ou mortels, sujet qui clôture habituellement l'exposé incidents et accidents. Bien que présenté sur la même forme que d'habitude, l'actualité a fait que ce sujet a commencé par désappointer certains participants dans la salle. À commencer par ceux qui sont concernés par certains de ces accidents, car ils se sont déroulés chez eux.
Il faut bien représenter le contexte national dans lequel se trouve actuellement le domaine du parachutisme sportif, à ce sujet. Durant la saison, il n'y a plus d'information officielle diffusée systématiquement en cas d'accident mortel (et de certains accidents graves). Autrefois, il existait le "flash accident", qui avait été mis en place par la DTN dans les années 1990 et qui était diffusé par la FFP, auprès de tous les dirigeants de centre, dès qu'un accident grave ou mortel survenait. Ce flash reprenait des informations basiques : date, heure, lieu et circonstances de l'accident, identité de la victime, son nombre de sauts, le matériel utilisé.
Cette pratique a été stoppée, semble-t-il pour des raisons juridiques. C'est donc le bouche-à-oreille qui fait circuler désormais ce type d'information ou, pire encore, la presse "grand public" régionale ou même nationale. Car certains médias s'intéressent à l'actualité parachutiste, mais principalement lorsqu'elle est tragique. Ce n'est pas nouveau, mais c'est désormais décuplé par la force des réseaux sociaux et la possibilité, ou le besoin, de "faire le buzz".
Cela s'est vérifié encore, et malheureusement dès le mois de février, avec l'accident qui a emporté Pierre Wolnik, un membre de l'équipe de France de freefly. Il est survenu le 7 février lors d'un vol de proximité en wingsuit au-dessus du Mont-Blanc. L'accident est hors contexte FFP, mais comme il concerne un membre de l'équipe de France, la fédération a communiqué dessus, en rendant hommage à la victime, mais sans préciser les circonstances.
Selon les informations que nous avons pu recueillir et vérifier de source sure, Pierre Wolnik n'est pas parvenu à ouvrir son parachute monovoile (équipement spécifique pour le BASE-jump, ne comportant pas de voile de secours, ni de déclencheur de sécurité). Les causes ne sont pas déterminées avec précision, mais il semble qu'il a été gêné par le froid et les gants. En vol de proximité, avec une wingsuit et un parachute monovoile, il n'y a que très peu de marge.
Ce que les médias "grand public" ont compris, retenu et répété à forte dose, c'est "son parachute ne s'est pas ouvert". C'est regrettable, d'abord parce que c'est à moitié faux : si le parachute ne s'est pas ouvert, c'est parce que la victime n'est pas parvenue à l'ouvrir. C'est doublement regrettable parce que cela propage auprès du public, et donc auprès des futurs pratiquants potentiels, l'idée qu'un parachute, même chez un athlète de haut niveau et de surcroit double champion du monde, peut "ne pas s'ouvrir". Cet exemple tragique démontre à la fois la difficulté d'informer correctement de nos jours, à l'ère des réseaux sociaux et des commentaires pernicieux, et l'effet pervers que provoque, dans certains cas, la désinformation.
Pour en revenir au colloque, il n'y a pratiquement plus que là, ou durant l'AG de la FFP, que des informations officielles concernant les accidents graves ou mortels sont systématiquement divulguées. En 2025, il y a eu deux accidents graves et deux accidents mortels, en voici la liste ci-dessous.
Accident grave : Femme, 42 ans, non BPA totalisant 78 sauts, collision sous voile avec une autre stagiaire au moment de l'atterrissage et dans le cadre d'un saut de conduite sous voile encadré par un formateur.
Accident mortel : Homme, 68 ans, 564 sauts, BPA, 17 ans de pratique interrompue les 33 derniers mois, second saut de reprise le 10 mai 2025, ouverture en auto rotation suite au débrayage intempestif d'un demi-frein, pas de PDS, la victime essaie de détorsader, perte de conscience sous voile, décès suite à impact violent au sol.
Accident grave : Femme en situation de handicap, 46 ans, 20 sauts en tandem handi, un vol en chariot biplace ascensionnel, 6 vols solos en chariot monoplace ascensionnel, phase d'apprentissage du chariot monoplace, fracture au niveau de vertèbres cervicales nécessitant arthrodèse.
Accident mortel : Homme 25 ans, 3° saut en ouverture automatique par hand deploy, mauvaise sortie (face aile pivotant face queue et décambrée), interférence avec la chaine de déploiement, PDS exécutée à environ 90 mètres/sol suivi d'un départ retardé d'un groupe d'élévateurs, ouverture secours manuellement par la victime à environ 50 mètres sol.
Ces accidents sont survenus dans divers types de pratiques : traditionnelle, conventionnelle, ascensionnelle, école, perfectionnement, reprise d'activité … Les quatre rapports d'enquêtes "de première information" et leurs conclusions ont été présentés durant la première matinée CTN qui entrait là, véritablement, dans le vif du sujet d'un congrès technique. La lecture du rapport de certains de ces accidents a provoqué de vives réactions dans la salle et durant la pause.
Yves-Marie Guillaud, président de la FFP, a repris la parole juste après pour expliquer sa surprise, et même sa "colère froide" : certains de ces accidents font l'objet de procédures judiciaires, et les rapports et conclusions d'enquêtes n'auraient pas dû être rendus publics sous cette forme. Il a rappelé que ces enquêtes de première information sont diligentées par le ministère des Sports et en application du Code du sport. Le président s'est excusé auprès des centres concernés en ajoutant que "certaines conclusions, émises ici même par un agent du ministère des Sports, ne sont pas forcément partagées par la FFP".
Après ce premier "coup de tangage", un débat s'est ouvert en plénière sur l'aspect administratif et judiciaire des enquêtes et procédures en cas d'accident. Il a mis en lumière les difficultés rencontrées dans certains cas : fermetures provisoires, expertises à répétition, jugement en appel, etc.
Le CTN a ensuite poursuivi son cours, mais c'est avec 30 minutes de retard que l'ensemble des 200 participants s'est séparé pour se répartir selon les fonctions et les secteurs d'activité – technique, associatif ou entrepreneuriat - dans les diverses salles et pour les divers thèmes proposés – saut d'avion, soufflerie, jugement, ascensionnel, aéronautique. Ce retard, bien que nécessaire, a provoqué un décalage dans la suite du programme.
Le groupe de travail Technique et DT était représenté par Vincent Coliac, Lucas Maccaferi, Tommy Mangin et Thomas Sejalon. Le vendredi après-midi, il a mené un atelier sur divers sujets techniques d'actualité. Le retour sur ces travaux et ces débats a été exposé le lendemain, en plénière.

Le groupe de travail Technique et DT (de gauche à droite sur la photo) : Thomas Sejalon, Lucas Maccaferi, Tommy Mangin et Vincent Coliac.
Zone dédiée au PSV (pilotage sous voile) et DT 48 : Après un sondage en salle plénière, il est apparu que seulement quatre centres disposent d'une zone permettant d'appliquer la DT 48 et que seulement deux d'entre eux la font respecter strictement. La réglementation actuelle n'est donc pas applicable, mais elle a tout même permis aux écoles de se questionner et de mettre en place des dispositions allant dans le sens de la sécurité. Suite à ces échanges et consultations en plénière, le groupe de travail des DT va émettre une proposition d'évolution de la réglementation, allant vers la suppression de la forme actuelle de la zone dédiée, et la mise en place d'un protocole individualisé, à rédiger par et pour chaque centre, et éventuellement soumis à une commission composée d'experts.
Caméra embarquée et DT 52 : Le sondage en plénière montre que la réglementation est bien rédigée et qu'elle est plutôt bien appliquée. Les jeunes générations ont été formées avec cette réglementation, ils la comprennent et la respectent, que ce soient au niveau de la limitation des risques d'accrochage comme des systèmes de libération. Les profils qui posent parfois problème sont plutôt du genre "ancien athlète de haut niveau". L'exemple doit venir d'en haut également et il est important que la réglementation soit respectée par tout le monde.
Au-delà des caméras embarquées, la question des accessoires sur casque, par exemple les GPS pour la wingsuit, commence à se poser.
Harnais spécifique Mutant (PSV) : Une proposition d'évolution de la DT 58 va être formulée, en voici les grandes lignes. L'interdiction de l'équipement hors usage spécifique PSV serait réduite à l'enseignement de la PAC. En cas d'utilisation hors saut dédié, l'altitude d'ouverture minimum serait de 1500 mètres. Le pliage par un tiers serait autorisé seulement si le remontage est fait par l'utilisateur (à l'image des RDS).
Le rôle du "responsable avion" : plutôt qu'une volonté de modifier la réglementation, le choix de ce sujet était davantage motivé par la nécessité d'un rappel. Les fonctions et les responsabilités de la personne désignée à cette place, que l'on nomme aussi comme étant celle de "chef d'avion", sont parfois méconnues ou négligées. Elles comprennent la vérification au sol, le placement dans l'avion, la communication avec le pilote, le largage et jusqu'à l'éventualité d'évacuation de l'avion en vol (ce cas est rare, mais il est nécessaire de le prendre en compte). Il est à rappeler que cette fonction s'applique jusqu'à l'atterrissage, avec vérification du retour (ou pas) sur zone de tous les parachutistes présents dans l'avion. Il est à rappeler également que le responsable avion est noté sur les fiches d'avionnage et qu'il est donc susceptible d'être entendu – et peut-être désappointé - en cas d'enquête accident.
Cette fonction doit également être adaptée en cas d'utilisation d'un avion de plus de 10 places, de type Twin Otter ou Caravan. Car en fonction de la place occupée par le responsable avion, plutôt près de la porte ou plutôt près du pilote, il ne sera pas en capacité d'assurer le largage, ou à l'inverse, de communiquer avec le pilote.

Ouverture intempestive en sortie d'avion durant un saut de groupe en wingsuit. Elle a été causée par une mauvaise mise en place en flotteur.
Pratique de la wingsuit : c'était un des premiers sujets abordés, il l' a été aussi dans les travaux aéronautiques. Nous y consacrons un chapitre complet dans cet article (voir ci-dessous).
Autre sujet abordé dans cet atelier, mais non développé ici : un bilan et une réflexion sur les modifications – faites et/ou à faire - de la DT 49 (brevets A, B, Bi4, B4) et sur la réglementation en général.
WINGSUIT : VERS UNE NOUVELLE DIRECTIVE TECHNIQUE
Comme l'an dernier, Stéphane Zunino (dit "Zun") a présenté un sujet sur la wingsuit, dans le but d'informer et de débattre sur les évolutions de la pratique dans cette discipline. Ce sujet s'est positionné dans la continuité de celui de l'an dernier, qui présentait l'arrivée des notions de "vol à plat" et de "vol dos" dans les brevets (WS 2 et WS 3), dans la qualification d'initiateur (séparée en deux catégories) et sur de nouveaux minimas (en nombre de sauts) pour monter dans les paliers de pratique.
Sur les 80 initiateurs wingsuit recensés, 50 sont actuellement actifs, dont 23 initiateurs "vol dos".

Stéphane Zunino (à droite) et Franck Cotigny mènent le sujet technique sur la pratique de la wingsuit.
En interaction avec les directeurs techniques dans la salle, Stéphane Zunino a fait un bilan sur les effets (positifs ou négatifs) de ces évolutions mises en place en début de saison 2025.
Le premier constat concerne la sécurité où les problèmes subsistent dans :
● le choix du matériel : extracteurs, voiles (types et tailles), combinaisons (catégories), système de communication,
● la sortie d’avion (mauvaises positions), la technique d’ouverture (déventement du glisseur),
● la fréquence des cas de torsades à l’ouverture et leurs causes, body twists (twists causés par la rotation du corps sous le parachute en phase d’ouverture),
● la gestion des incidents à l’ouverture (dézippage des bras, non prise de décision, refus de procédure de secours et atterrissages twistés, …),
● le vol en formation,
● le choix des zones d’évolution, par rapport à l’aéronef et en fonction du terrain.
Il est également constaté des lacunes sur le plan administratif : non-respect des minimas en ce qui concerne le nombre de sauts et les brevets, mauvaise utilisation des carnets de sauts (pas consultés avant et/ou mal remplis après la formation). "Dans certains cas, les brevets ne sont même pas signés, ni sur le carnet ni reportés sur le site de la FFP. C'est compliqué lorsqu'un pratiquant arrive avec un carnet de sauts mal renseigné sur le déroulement de sa formation, sur les combinaisons qu'il a utilisées précédemment" précise Stéphane Zunino. "Et cela se produit un peu partout : Nous avons besoin de suivre exactement ce qui a été réalisé par les pratiquants, quitte à mettre en place un système qui le permette."
Franck Cotigny est lui aussi intervenu, en tant que responsable formation au sein de la DTN : "Il faut commencer par respecter la réglementation en vigueur plutôt que de sans cesse la faire évoluer. Ça ne sert à rien d'écrire de nouvelles réglementations si celles qui sont déjà en place ne sont pas respectées. On identifie un problème et pour y répondre on est tenté de réglementer alors que la réglementation en place pose de bonnes bases, des minimas. Si cela n'est pas respecté, ça cause forcément des problèmes."

Une mauvaise mise à l'air durant un simple saut de perfectionnement en wingsuit, et le parachutiste ne passe pas très loin de la structure de l'avion. Photo Stéphane Zunino
Le constat est que l'initiateur a un rôle très "pointu" en wingsuit. Contrairement aux autres disciplines, par exemple en vol relatif, en freefly ou en voile contact, où les initiateurs peuvent intervenir avec leurs élèves ou communiquer assez facilement avec eux (c'est pareil en école avec la formation PAC), il est impossible d'intervenir physiquement en wingsuit. Il est aussi très difficile techniquement de communiquer en vol, sauf pour les initiateurs très expérimentés. Et plus l'élève est en difficulté, plus tout cela est compliqué.
"Par conséquent, les briefings des initiateurs wingsuit doivent être extrêmement orientés et pointus, pour optimiser la réussite et limiter les problèmes" précise Franck Cotigny. "C'est comparable au briefing du premier commandé en progression traditionnelle : il doit être parfait, car une fois que l'élève est parti de l'avion, il n'est plus possible d'intervenir."
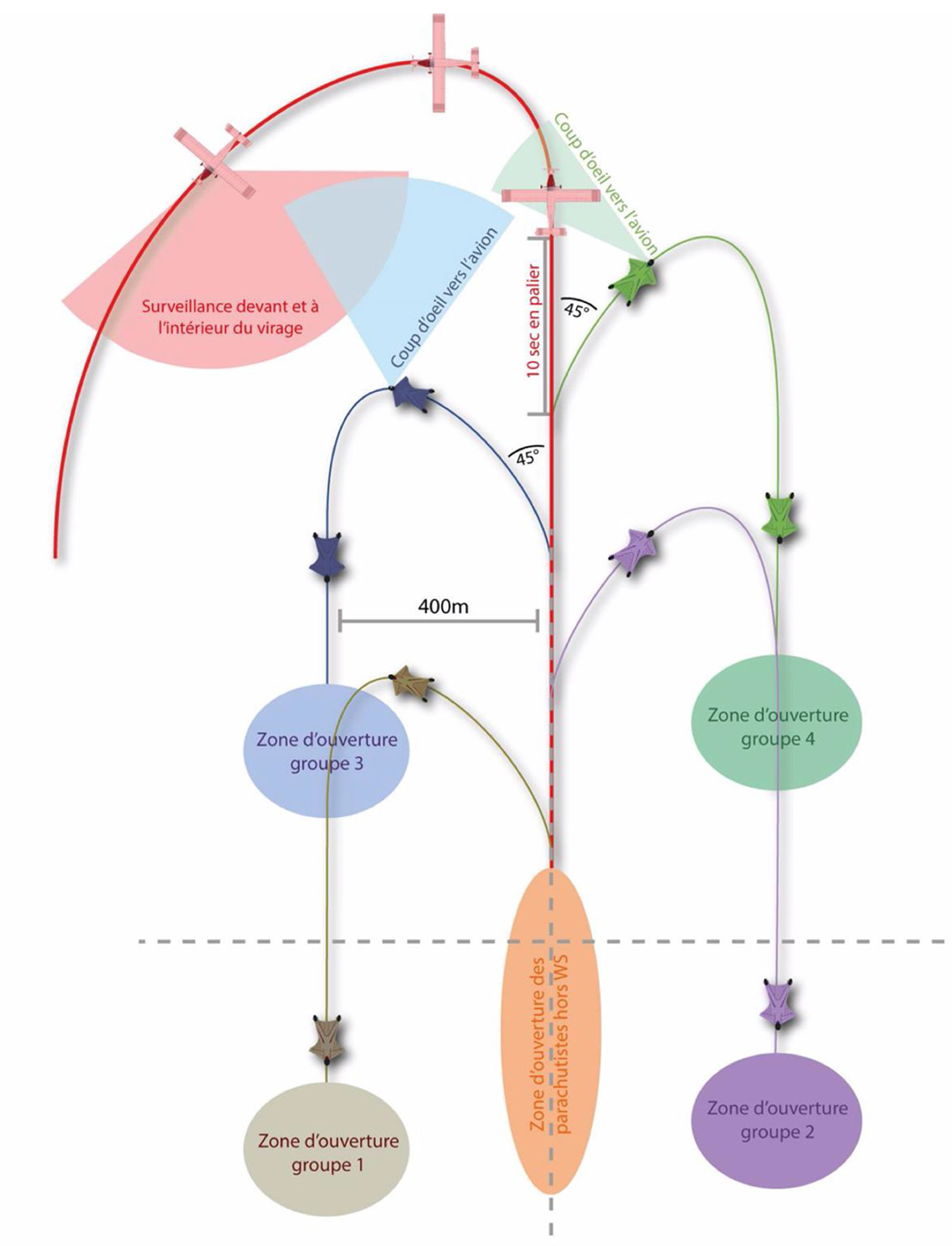
La nouvelle directive technique en préparation est basée sur le "flash sécurité" publié en 2018 suite à un accident mortel (collision entre un wingsuiter et l'avion duquel il avait sauté). Cette nouvelle DT abordera globalement les mêmes thèmes que le flash sécurité : briefing obligatoire et zone d'évolution entre les avions et les wingsuiters. Huit années se sont écoulées depuis la publication de ce "flash sécurité" et il s'agit de mettre à profit l'expérience cumulée et d'en mettre à jour le contenu.

Schéma ci-dessus : Un exemple de plan d'évolution tel qu'il est publié dans le flash sécurité du 15 octobre 2018 intitulé "séparation wingsuit et aéronef". Il concerne la gestion de la séparation en vol entre les pratiquants wingsuit et l'aéronef en descente, et il reste d'actualité.
La nouvelle DT précisera les responsabilités et le rôle de chacun : le directeur technique, le pilote et les wingsuiters. Elle comprendra une charte à signer par les pratiquants afin qu'ils s'engagent (vis-à-vis des centres de parachutisme) à :
● avoir lu, compris et accepté la DT (qui devrait porter le numéro 59) et les procédures locales liées à l'activité wingsuit,
● respecter les procédures locales ainsi que toutes les consignes,
● communiquer avec le pilote avant chaque largage afin de s'informer des zones de vol respectives,
● respecter les zones de vol prédéfinies,
● respecter les zones d'ouvertures prédéfinies.
Certaines écoles utilisent déjà ce principe de charte, il s'agit par exemple du CERPS à Tallard et de Pamiers. C'est donc une idée qui vient du terrain.

Le plan d'évolution utilisé par le CERPS de Gap-Tallard. Il est adossé à une charte que les pratiquants doivent signer.
La nouvelle DT est prévue pour une sortie et une mise en application début avril.
Les centres où la wingsuit est beaucoup pratiquée ont généralement mis en place de bonnes pratiques. Le but de la nouvelle DT est de partager le bénéfice acquis dans ces bonnes pratiques avec les centres où la discipline est peu pratiquée, car c'est là où les problèmes risquent d'apparaître le plus.
Toujours sur le plan réglementaire, un projet d'évolution de la classification des wingsuit est en projet, il répartirait les différents modèles de combinaisons à utiliser en fonction du nombre de sauts, du brevet acquis ou en préparation (WS 1, WS 2, …) et du type de vol (ventre ou dos).
Une autre nouveauté est en préparation avec la mise en place d'un "safety day" à l'attention des initiateurs wingsuit. Pour des raisons pratiques, le premier devrait se dérouler en visioconférence, normalement en février 2026. Son objectif est de créer du contact avec les initiateurs, car pour la plupart, ils ne sont pas présents au CTN, et donc de faire passer les messages qui y circulent.
Un de ces messages est aussi la conclusion de Franck Cotigny : "Il ne faut pas aller trop vite, car la problématique est la même que pour le "sous voile" où les pratiquants sont pressés de descendre en taille. Avec la wingsuit, ils veulent monter en catégorie, alors qu'ils ne maitrisent pas à 100% le modèle qu'ils utilisent couramment. Il faut donc les freiner."
ACTIVITÉ 2025, FORMATIONS ET BREVETS
Ces chiffres-là sont contrastés ! En 2025, la FFP a formé 21 moniteurs fédéraux (dont 9 TRAD et 18 vidéo, (voir schéma ci-dessous) et 94 initiateurs (c'est 29 de plus qu'en 2024). Du côté de la formation des directeurs techniques, 11 stagiaires ont débuté leur cursus en fin d'année 2025 et seront qualifiés en 2026. Pour les nouveaux diplômés BPJEPS, il y en a eu 4 en TRAD, 16 en PAC et 21 en tandem.
Dans les diverses disciplines de spécialités (vol relatif, freefly, voile contact et PA/voltige), en ce qui concerne l'évolution du nombre d'initiateurs et du nombre de brevets, les statistiques 2025 sont bonnes ou se maintiennent (voir schémas ci-dessous).
- L'évolution des brevets B2 et Bi4 est importante car cela correspond à la capacité des écoles à fidéliser leurs pratiquants.
- L'évolution des brevets A et B est importante car cela correspond à la capacité des écoles à fidéliser leurs pratiquants.
- L'évolution des brevets wingsuit sur 10 ans en arrière, on observe 2 pics : 2018/2019 et 2022.
En revanche, en dehors du tandem, le volume d'activité et le nombre de pratiquants est à la baisse (voir schémas ci-dessous). Un chiffre est (en quelque sorte) encourageant, celui du pourcentage de perte des débutants entre la fin de progression initiale et le brevet A. Il n'a jamais aussi bas depuis 12 ans.
Voici la conclusion du bilan 2025 présenté au CTN :
● Volume total de sauts : En baisse (- 100000 sauts en 4 ans)
● Volume d’activité école : En baisse (- 8000 sauts en 4 ans)
● Nombre de pratiquants (sautants): En baisse- 18% sur 10 ans. Cette tendance se retrouve logiquement dans les courbes du BPA et dans la plupart des brevets.
● 39% des débutants poursuivent l’activité jusqu’au brevet A.
● En 2025, environ 73% des brevets A ont poursuivi jusqu’au brevet B, sur ce point il y a une nette amélioration par rapport aux années précédentes. Pratiquement 100 % des élèves qui vont jusqu’au brevet B obtiennent le B2 ou le BI4.
● Enfin 25% des débutants (identifiés comme élève 0 saut) obtiennent le B.

Le volume de l'activité PAC continu sa tendance à la baisse.

Moins chère, plus accessible, moins élitiste, la FFP invite à conserver la méthode TRAD (enseignement traditionnel) dont les statistiques 2025 sont en légère augmentation : c'est la première fois depuis longtemps.
NOUVEAU BPJEPS
Déjà annoncée l'an dernier, la nouvelle mouture du BPJEPS (brevet professionnel de la jeunesse, de l'éducation populaire et du sport) se profile à l'horizon de l'été 2026. Le calendrier est le suivant : premières inscriptions début juillet, tests d'entrée début septembre à Tallard. Il s'agit d'une réforme ministérielle qui implique l'ensemble des diplômes d'état (BPJEPS, DEJEPS, DESJESP) et à laquelle la FFP doit s'adapter.
La période de transition risque de perturber le calendrier des formations, mais la FFP se montre confiante face à ce nouveau dispositif du BPJEPS, une fois qu'il sera en place.
Les trois méthodes d'enseignement sont conservés : TRAD (traditionnelle), PAC (progression accélérée en chute) et tandem, mais ils se transforment en "certificats complémentaires" au BPJEPS "activités du parachutisme". Le moniteur stagiaire devra le passer lors d'une première année, une sorte de tronc commun dont le contenu ressemblera à celui d'une formation de moniteur fédéral.
L'avantage de cette première étape de formation, c'est que l'entrée pourra se faire dès trois années de pratique et 500 sauts minimum, c'est moins que ce qui se fait actuellement en ce qui concerne le nombre de sauts. En revanche, il n'y aura plus d'allègement possible pour les tests d'entrée (physiques ou en vol) et les évaluations, tel que c'était le cas pour les moniteurs fédéraux ou les para-pros.
Les prérogatives de ce nouveau BPJEPS "activités du parachutisme" seront les mêmes que celles des BPJEPS actuels, sauf celles des spécificités de la TRAD, de la PAC et du tandem. Une fois cette première formation d'un an effectuée, et donc le BPJEPS obtenu, les titulaires auront une carte professionnelle, indépendamment des prérogatives liées aux méthodes d'enseignement TRAD, PAC et tandem : ils pourront être salariés et enseigner au sol.
Le candidat pourra ensuite poursuivre son cursus et repartir sur une deuxième année pour se spécialiser sur la ou les méthode(s) choisie(s) : TRAD, PAC, tandem.
Toutes les informations concernant le nouveau BPJEPS seront en ligne prochainement sur le site de la fédération.
POINT BOPVT
Après deux ans, la formation au "brevet opérateur photo vidéo tandem" est bien sur les rails. Le nombre de candidats se réduit naturellement, il est passé de 140 en 2024 à 87 en 2025, pour 65 reçus. En 2025, les stages de formation ont eu lieu à Tallard (Pôle France), Lezignan, Vannes, Dieppe, Cahors et Frétoy. La FFP essaye de les diversifier géographiquement, en fonction des centres qui se proposent pour les accueillir.
C'est Patrice Girardin qui pilote ces formations et il a fait passer quelques messages durant le CTN :
● Faire un suivi des élèves inscrits en formation et qui ne sont pas actifs, sachant que "la durée de vie" d'un brevet de vidéoman est généralement de trois ans. Passé ce délai, le parachutiste a généralement évolué, soit vers l'initiation ou l'enseignement (il est alors devenu initiateur ou moniteur), soit vers le professionnel (il est devenu indépendant ou salarié), soit il a arrêté.
● Le taux de réussite est bon, il y a eu deux échecs complets en 2025 et ils auraient pu être évités avec un minimum de travail en amont, ne serait-ce qu'en regardant les vidéos (peu qualitatives) qui étaient proposées à l'examen.
● La sécurité est primordiale, et elle passe (entre autres) par les libérateurs de casques et par la séparation entre le vidéoman et le tandem. La probabilité d'accident est faible, mais elle existe et il faut donc impérativement travailler sur les procédures. Si le DT manque de temps à un moment donné, il peut "sous-traiter" à un moniteur, mais il doit toujours vérifier si les acquis sont corrects.
Durant la saison 2026, il y aura 7 à 8 dates pour 70 à 90 stagiaires, les inscriptions sont toujours à faire via les directeurs techniques.
POINT PLIEUR RÉPARATEUR ET ATELIER MATÉRIEL
Programmé le vendredi en fin d'après-midi, cet atelier a été écourté et le sujet concernant le matériel en a été complètement dissout. Des participants s'en sont montrés fort déçus en sortant de la salle. Donc pas de houle ni de tangage ici, juste un sujet essentiel dans notre pratique– le parachute - qui est retombé dans le creux de la vague.
Le seul sujet qui a vraiment était présenté concerne la formation des plieurs et des réparateurs de secours et les deux CQP (certificats de qualification professionnelle) s'y rapportant. Il s'agit de garantir la sécurité, la qualité et la pérennité d'un parc de matériel estimé à environ 10.000 parachutes individuels et 1.550 parachutes-écoles. Or, ces deux CQP sont arrivés à échéance et il va falloir mettre en place leur refonte.
Le bilan 2025 des formations aux deux CQP actuels a d'abord été présenté. À ce jour, la filière compte 150 CQP Plieurs, dont 127 actuellement en activité. Parmi eux, 93 ont été formés depuis décembre 2013. Côté réparation, 91 CQP Réparateurs sont recensés, dont 20 formés depuis décembre 2018, afin de pallier au turn-over.
En ce qui concerne le CQP Réparateur, la dernière session s’est déroulée entre octobre 2023 et début 2024, et avant qu'il ne devienne inactif. En 2025, une demande de renouvellement a été déposée, accompagnée d’une refonte du dispositif. Sous réserve de validation par la CPNEF, une nouvelle session va voir le jour avec un démarrage de formation mi-octobre 2026, et une fin de parcours prévue en février 2027.
Pour rappel, le CQP Réparateur est une formation en alternance, articulée autour de 7 semaines (245 heures) en organisme de formation, au sein de France Parachutisme, et de 6 semaines (210 heures) en entreprise. La formation est accessible dès 18 ans, sans expérience préalable en parachutisme, sous réserve du règlement des frais d’inscription.
Une présélection pourra être organisée si le nombre de candidats dépasse six. Par ailleurs, la labellisation QUALIOPI est en cours de demande par la FFP. Le référentiel repose sur deux blocs de compétences :
- le diagnostic de navigabilité du parachute,
- la réalisation des réparations, conformément au diagnostic établi.
En ce qui concerne le CQP Plieur, la formation en cours a débuté mi-octobre 2025, pour un cycle de deux ans : 2025–2026. La durée totale du parcours est fixée à 245 heures, réparties entre 140 heures en centre de formation et 105 heures en entreprise.
Les évolutions introduites en 2024 et 2025 ont permis de renforcer le contenu pédagogique, notamment par :
- un bloc de compétences entièrement dédié à la réglementation, incluant la veille juridique et le conseil d'accompagnement aux adhérents,
- un second bloc structuré en trois sous-blocs, visant une meilleure progressivité des apprentissages.
L’accès au CQP Plieur est conditionné à l’âge minimum de 18 ans, à la détention du BPA, et au règlement de 1.500 € de frais d’inscription.
Pour cette session 2025–2026, 18 candidats se sont présentés, un chiffre stable par rapport au cycle précédent. À l’issue de la sélection, 10 nouveaux stagiaires ont été retenus, auxquels se sont ajoutés 2 redoublants issus de la session 2024–2025. La sélection s’est appuyée sur plusieurs critères qualitatifs : cohérence du projet professionnel, zone et volume d’activité, qualité du tutorat proposé et perspectives d’employabilité.
À mi-janvier 2026, la phase de formation en organisme est achevée. Les évaluations initiales, portant sur les quatre épreuves correspondant aux deux blocs de compétences, ont été réalisées. Des épreuves de rattrapage sont programmées pour février 2026, afin d’accompagner les stagiaires jusqu’à la validation complète de leur certification.
Les perspectives de la refonte à venir du dispositif CQP Plieur ont ensuite été présentées. Il s'agirait de le transformer pour un CQP "Plieur et Réparateur" de type "Senior Rigger" américain, mais avec des prérogatives différentes : réparations mineures de type empiècement plein panneau, remplacement de pochette hand deploy, rattrapage de galon, etc. Le projet s'ouvrirait sur une nouvelle formation à l'horizon d'octobre 2027 et pour 10 places maximum.
Il a soulevé de nombreuses questions de la part des participants en atelier :
- Quid des tuteurs : certains sont performants et disponibles, d'autres ne le sont pas (voir pas du tout). Dans un contexte mixte pliage/réparation, cela va poser des problèmes...
- Quid des machines à coudre : même pour des réparations mineures, il faut apprendre à s'en servir et la FFP n'en a que six (donc six stagiaires maximum ?)…
- Quid des temps et des coûts de formation, face à cette évolution…
- Quid du niveau d'anglais des stagiaires, sachant qu'il n'y a plus de fabricant français.
Ces questions ont été notées, mais le débat de fond a été confisqué. Il était pourtant essentiel, sachant qu'une bonne partie des futurs tuteurs étaient présente dans la salle, et que, dans les faits, on leur demande de former (gratuitement…) leurs futurs concurrents. Rendez-vous l'année, prochaine, peut-être…
Les pilotes et les avions largueurs sont primordiaux dans l'activité parachutiste et au CTN, ils portent des sujets importants en matière de sécurité et de réglementation. Deux demi-journées de travail en atelier et des exposés en plénière y ont été consacrés. Ils étaient principalement pilotés par Philippe Letessier. Quatre représentants de l'Aviation civile y ont participé : Karine Gay et Gilles Lebreton, pour la MALGH (Mission de l'aviation légère, générale et des hélicoptères) - Noah Castiel et Florian Thouvenin, pour la DSAC (Direction de la sécurité de l'Aviation civile).
La part réglementaire est de plus en plus importante dans ces contenus, heureusement les intervenants parviennent à y conserver des sujets variés et basés sur des cas concrets. En voici quelques exemples : restitution et analyse d'incidents et d'accidents survenus récemment, gestion des trajectoires et des zones d'évolution dans la pratique de la winguit, formation des pilotes, audit d'exploitation, etc.
Les sujets liés aux régimes d' exploitation NCO (activités non commerciales) et SPO (activités commerciales) régies par le règlement EASA (European Union Aviation Safety Agency) Air Ops reviennent régulièrement.
En plénière, les représentants de l'Aviation civile ont rappelé les obligations du régime NCO, notamment en ce qui concerne les conditions pour les sauts en tandem : "pas de but lucratif, pas d'affrètement aéronef + pilote, pas de vente dans des box ou des sites spécialisés, et maintien d'une activité marginale ne dépassant pas les 8% de l'activité et dont l'objectif est d'attirer de nouveaux membres".
Nouveau "coup de tangage" après qu'un dirigeant (SPO…) ait soulevé une question de fond : "Un pratiquant qui vient pour effectuer un saut en tandem pour la première fois, autrement dit "un baptême", est titulaire d'une licence sportive qui correspond à ce type de saut et dont le tarif est de 5 euros. Comme il est licencié, pourquoi cette pratique serait-elle considérée comme étant commerciale".
Malgré l'insistance du président Yves-Marie Guillaud, les représentants de l'Aviation civile n'ont pas été en mesure de produire une réponse claire à la question. Légèrement désappointés, ils ont simplement rappelé le caractère marginal défini par la réglementation et le "conseil" portant sur les 8% "max" de l'activité, mais sans pouvoir préciser sur quel type de volume se reporte ce pourcentage : "8% de quoi ?".

En plénière : débat de fond, et parfois houleux, sur les sujets réglementaires, confrontés à la réalité du terrain par Yves-Marie Guillaud, président de la FFP.
Autre sujet : les évolutions réglementaires à venir sur un projet EASA nommé "BIS (Best intervention strategy) parachute operations" ont été présentées. L'EASA a lancé ce projet à propos de l'activité de largage de parachutistes suite à plusieurs accidents survenus dans des pays membres. Trois options sont envisagées :
● Pas de changement réglementaire, mais des actions de promotion de la sécurité (préparation des vols, ...),
● exigence d'un système de gestion allégé et passage à un régime déclaratif pour les exploitants NCO,
● SPO obligatoire et autorisation "haut risque" pour tous les exploitants (commerciaux ou non commerciaux, aéronef complexe ou non).
Une consultation des usagers a été effectuée en 2025 et les conclusions de l'EASA sont attendues (pas de date annoncée).
HONORABILITÉ : LE LEITMOTIV DU PRÉSIDENT
Que ce soit dans des ateliers ou en plénière, et quitte à porter d'autres "coups de tangage" à ce CTN, Yves-Marie Guillaud, président de la FFP, a exprimé plusieurs fois "sa pleine et entière mobilisation contre toutes les violences sexuelles et sexistes, et leur éradication totale des lieux de pratique parachutiste". Exemples à l'appui, il a longuement expliqué les raisons de cette mobilisation durant l'atelier "Violences et Discriminations : Responsabilités et Procédures".
L'éradication totale de ces violences est, selon lui et actuellement, un des critères qui empêchent la mixité entre le secteur sportif (BPJPS, BEES) et le secteur professionnel (Brevet de parachutiste professionnel).
Durant l'atelier "Mixité dans les avions : Mythe ou Réalité ?", Yves-Marie Guillaud a expliqué que "l'absence de contrôle d'honorabilité pour cette corporation est un des facteurs qui empêchent la mixité, les deux autres étant les différences entre les brevets et les contrats d'assurance".
Cependant, et pour conclure cet atelier, le président de la FFP a exprimé sa "main tendu" envers le secteur professionnel, suggérant une discussion ouverte entre les quatre parties : les deux ministères et les deux corporations.
De nombreux pratiquants vont être concernés (ou l'ont déjà été) par cette notion d'honorabilité au moment de prendre leur licence FFP 2026. En fonction de la licence choisie, un nouvel onglet jaune s'affiche avec une case à cocher "J'ai compris l'objet de ce contrôle". Le refus entraine la non délivrance de la licence FFP.

Une fois la demande validée, le pratiquant reçoit un mail intitulé "Acceptation Honorabilité" et qui reprend intégralement le contenu de l'onglet jaune :
"La licence que je sollicite me permet d’accéder aux fonctions d’éducateur sportif et/ou d’exploitant d’établissement d’activités physiques et sportives au sens des articles L. 212-1 et L. 322-1 du code du sport et du périmètre élargi choisi par la FFP à savoir :
1. BEES – BPJEPS - DEJEPS - DESJEPS - Moniteur Fédéral – Initiateur – opérateurs vidéo CQP ou BOPVT (renouvelés et non renouvelés)
2. Tous les dirigeants bénévoles des associations (BD et CA), les gérants d’OBL
3. Tous les pilotes largueurs opérant dans les structures FFP
4. Tous les juges (arbitres au sens de l’article L223-1 du code du sport)
A ce titre, les éléments constitutifs de mon identité seront transmis par la Fédération aux services de l’État afin qu’un contrôle automatisé de mon Honorabilité au sens de l’article L. 212-9 du code du sport soit effectué.
Dans l’hypothèse où le contrôle mettrait en évidence une condamnation incompatible avec les fonctions exercées, une notification me sera adressée, ainsi qu’à la Fédération et au Club au sein duquel j’exerce comme éducateur ou exploitant ou arbitre. Je serai alors dans l’obligation de quitter mes fonctions. A défaut, une sanction pénale pourra être prononcée en application des articles L. 212-10 et L. 322-4 du code du sport.
J’ai compris l’objet de ce contrôle* : le XX/XX/2026 à XX:XX:XX
(* le refus du contrôle entraine la non délivrance de la licence FFP)
La Fédération Française de Parachutisme"
Au moins les choses sont claires ! Et elles l'auraient été encore davantage si la mise en place de ce processus avait été expliquée aux dirigeants présents au CTN. Cela aurait évité à certains de le découvrir plus tard en délivrant des licences, et d'être parfois désappointés en présence des pratiquants.
COMMISSION DES JUGES
Pour la commission des juges, les sujets n'ont pas manqué durant ces deux jours de travail en atelier : déontologie, formation, promotion des activités de jugement, évolution des règles nationales et internationales, calendrier des compétitions, élaboration des listes des juges pressentis pour arbitrer les compétitions nationales et internationales, nouveau carnet de jugement (voir photo !), recherche de nouveaux juges.

Les travaux étaient animés par Amadou Leye (président), entouré de Cristina Azevedo (vice-présidente), Thierry Courtin (trésorier), Michel Jara et Gaëlle Giesen (membres).
Yves Grosse, médecin fédéral, a démarré le programme du vendredi matin, pour l'ultime journée du Congrès.
Il est revenu sur la problématique fréquente des luxations de l’épaule — y compris celles survenues avant le début de la pratique du parachutisme — afin de rappeler les précautions à prendre pour sauter en toute sécurité et prévenir les encadrants de certains risques liés à ce traumatisme.

La seconde partie de son intervention portait sur les recommandations à suivre pour se soigner sans s’exposer à un risque lors d’un éventuel contrôle antidopage. Les parachutistes l’interrogent régulièrement sur la compatibilité entre leurs traitements prescrits et les contrôles effectués par l’AFLD.
CTN : ENCORE ET ENCORE...
Comme expliqué en début d'article, le CTN est si riche qu'il est impossible ici d'être exhaustif. Voici la liste des sujets que nous n'avons pas pu aborder, et comme la FFP en aborde certains dans sa communication officielle, nous ajoutons le lien vers les articles concernés.
En atelier ou en groupe de travail :
Ligues & Comités Départementaux
Atelier Soufflerie : Formations, Compétitions
Travaux ascensionnel
En plénière :
Développement durable et Aérobiodiversité - engagements et travaux
Préparation mentale des sportifs
Enquêtes administratives (Jeunesse et sports)
État des lieux 2025 : et Violences Sexistes & Sexuelles dans le sport et en parachutisme
Info financements FFP & ANS
Info Handifly & World Series 2025
Ascensionnel
Icarius Aerotechnics : changement de direction
LES PARTENAIRES ET LES EXPOSANTS
Comme chaque année, les partenaires étaient invités à exposer dans le hall principal, afin de pouvoir présenter leurs produits et/ou leurs prestrations aux participants. Cette année, il y avait : Airtec-Cypres, Afifly, Icarius Aerotechnics, ParaMag, SAAM Verspieren, Sunpath Products, Turboskymount, Vigil AAD.

Pour sa première venue au CTN, Nicolas Minvielle a eu beaucoup de succès sur son stand TurboSkyMount.
- Willy Boeykens, fidèle au poste pour Vigil AAD.
- Jean-Marie Bussière, nouveau dirigeant d'Icarius Aerotechnics.
- Voici la meilleure façon de lire ParaMag : sur une tablette !
- Damien Sorlin, représentant SunPath.
- Laure Papaix et Jules Cantegril étaient disponibles pour Afifly.
- Jérémy Fernandez, chargé de clientèle fédérations chez SAAM Vespieren Group.

Sur le stand Airtec-Vigil, tenu par Damien Sorlin, Max Deversenne, plieur-réparateur des Hauts-de-France, au sein d'Espace Parachute.
CLÔTURE DU CTN
Le samedi après-midi, les 200 participants avaient de nouveau rendez-vous tous ensemble en salle plénière pour un dernier programme en cinq volets : retour de l'atelier "technique et DT", violences sexistes et sexuelles dans le sport, aéronautique, Handifly et World Series, ascensionnel.
De l'avis de bon nombre de participant(e)s, recueillis sur place ou après le CTN, qu'il s'agisse d'habitué(e)s de l'événement et d'autres pour qui c'était la première fois, le sujet "violences sexistes et sexuelles" (1h30 le samedi après-midi) a provoqué une sorte d'overdose. Il ne fait aucun doute que ce sujet est important, mais il venait s'ajouter à celui des "violences et discriminations, responsabilités et procédures" (plus de 2 heures en ateliers le vendredi) et des "enquêtes administratives" (1 heure en plénière le samedi matin), soit un total de près de 6 heures pour ce type de sujets, c'est trop.
Surtout qu'il a fallu ensuite accélérer les trois derniers sujets (aéronautique, handifly et ascensionnel) pour réussir à terminer sans prendre trop de retard sur l'horaire prévu et que cela a donc été au détriment de ces trois sujets 100% parachutistes, dont certains portent sur la sécurité des vols.

Avant de clôturer le CTN, Yves-Marie Guillaud remercie la dernière intervenante en plénière : Claire Duverger, membre du conseil d’administration et compétitrice handifly.
La journée ayant démarré à 8 h du matin, après 10 heures d'écoute, et malgré un sympathique pot de l'amitié et buffet dinatoire bien fourni, la présence d'un DJ et d'une salle de discothèque, l'ambiance était moins à la fête que les années précédentes, pour la soirée de clôture.
EN CONCLUSION
Après les éditions 2024 et 2025 particulièrement réussies (celle de Dax en 2023 étant une reprise post-Covid et la première organisée par la nouvelle équipe dirigeante élue en avril 2021), cette édition 2026, bien que très intéressante, très riche et bien fréquentée, démontre que les sujets et les interventions d'ordre réglementaire, juridique, social ou administratif continuent de prendre le pas sur la partie technique et purement parachutiste. C'est vraisemblablement la raison pour laquelle les retours positifs sont moins unanimes cette année. Et si le curseur continue de se déplacer dans ce sens, alors le CTN de la FFP perdra une partie de l'intérêt, du panache et de la vivacité qu'il avait réussi à retrouver après la longue période de crise sanitaire.
Quant à la houle et aux moments de "tangage" qui ont parfois animé ou désappointé le CTN, ce n'est pas forcément une mauvaise chose. Il faut y voir au contraire une preuve de vivacité et d'acuité à maintenir un cap dans un monde compliqué où notre activité parachutiste est parfois bousculée par les contraintes d'un environnement de plus en plus hostile.
Il reste à souhaiter aux parachutistes une bonne saison 2026, elle a déjà commencé dans certains endroits, en tachant de se souvenir et d'appliquer les enseignements de ce CTN, et donc de bien garder le cap, face à la houle.◼︎
À LIRE ÉGALEMENT, sur le même sujet (articles ParaMag) :
● Article "Congrès de la FFP à Talmont-Saint-Hilaire", (publié le 19 février 2025).
● Article "CTN 2024 à Nantes", (publié le 28 février 2024).
● Article "CTN 2024 à Nantes (2° partie) : Évolutions des brevets en chute et sous voile" (publié le 1 mars 2024).
● "Splendid ! Congrès technique FFP 2023, à Dax" (publié le 7 mars 2023)















































